
МІНІСТЕРСТВО ОБОРОНИ УКРАЇНИ
НАКАЗ
Київ
№ 240/нм від 17.04.2024
Про затвердження Порядку організації в системі Міністерства оборони України технічної підтримки інформаційних (автоматизованих), інформаційно- комунікаційних, електронних комунікаційних систем, систем спеціального зв’язку та користувачів таких систем
Відповідно до підпункту 1.5.4 заходів “Стандартизація, оптимізація та взаємосумісність інформаційних систем сил оборони” пункту 1.5 завдання “Цифровізація діяльності та впровадження сучасних інформаційних технологій, у тому числі електронних комунікацій, у сфері оборони” Стратегічного оборонного бюлетеня України, затвердженого Указом Президента України від 17 вересня 2021 року № 473, та підпункту 79 пункту 4 Положення про Міністерство оборони України, затвердженого постановою Кабінету Міністрів України від 26 листопада 2014 року № 671 (у редакції постанови Кабінету Міністрів України від 19 жовтня 2016 року № 730), з метою забезпечення якісного та стійкого доступу користувачів до сервісів відомчих інформаційних (автоматизованих), інформаційно-комунікаційних, електронних комунікаційних систем та систем спеціально зв’язку
НАКАЗУЮ:
1. Затвердити Порядок організації в системі Міністерства оборони України технічної підтримки інформаційних (автоматизованих), інформаційно- комунікаційних, електронних комунікаційних систем, систем спеціального зв’язку та користувачів таких систем, що додається.
2. Наказ розіслати згідно з розрахунком розсилки.
| Міністр оборони України | Рустем Умєров |
ЗАТВЕРДЖЕНО
Наказ Міністерства оборони України
17 квітня 2024 року № 240/нм
Порядок
організації в системі Міністерства оборони України технічної підтримки
інформаційних (автоматизованих), інформаційно-комунікаційних,
електронних комунікаційних систем, систем спеціального зв’язку та
користувачів таких систем
1. Загальні положення
1.1. Цей Порядок визначає механізми організації та забезпечення технічної підтримки інформаційних (автоматизованих), інформаційно-комунікаційних, електронних комунікаційних систем, систем спеціального зв’язку (далі-ІКС) та користувачів таких систем в апараті Міністерства оборони України (далі – Міноборони), структурних підрозділах, установах, організаціях, що забезпечують виконання його завдань і функцій, Збройних Силах України, їх організаційних структурах (далі – система Міноборони) та спрямований на впровадження в системі Міноборони (крім розвідувального органу Міністерства оборони України та Державної спеціальної служби транспорту) сучасних практик управління інформаційними технологіями на основі бібліотеки інфраструктури інформаційних технологій ITIL (en. Information Technology Infrastructure Library), що прийнята державами-членами НАТО.
Порядок організації та забезпечення технічної підтримки ІКС та користувачів відповідних систем в розвідувальному органі Міністерства оборони України та Державній спеціальній службі транспорту визначається керівниками цих органів.
1.2. У цьому Порядку терміни вживаються у таких значеннях:
- база знань – структурований інформаційних каталог (база даних), що містить інформацію про звернення, інциденти та проблеми, що виконувались або вирішувались службою технічної підтримки по забезпеченню функціонування сервісів ІКС і технічної підтримки користувачів, та інструкції (процедури) їх вирішення;
- відповідальний за функціонування ІКС – підрозділ інформаційно- комунікаційних систем, який забезпечує технічну підтримку визначеної ІКС, надання або припинення доступу користувачам до ІКС, технічну підтримку відповідних користувачів, а також забезпечує збереження (резервування);
- відомі інциденти – інциденти, інформація щодо вирішення яких є в базі знань;
- відповідальний за супроводження та розвиток ІКС – структурний підрозділ Міноборони, Генерального штабу Збройних Сил України, орган військового управління, військова частина (установа), на яку покладаються завдання щодо аналізу продуктивності і фактичного стану ІКС, опрацювання потреб користувачів і технічного персоналу ІКС, надання пропозицій щодо підвищення якості та ефективності за рахунок удосконалення та розвитку ІКС;
- завдання на вирішення інцидентів та/або проблем (далі – завдання) – звернення (завдання), яке вирішується шляхом декомпозиції його на простіші задачі, до вирішення яких долучаються фахівці різного функціонального спрямування;
- звернення (en. Service request) – зареєстрований у службі технічної підтримки формалізований запит користувача на отримання (відновлення) сервісу (послуги), або інформації (консультації), що подається визначеним шляхом (вебдодатка, електронного листа, телефонного дзвінка, службового листа тощо);
- інцидент (en. Incident) – будь яке тимчасове припинення функціонування сервісу, зниження його якості або неналежного/нестандартного функціонування сервісу;
- каталог сервісів та послуг (далі – каталог послуг) – формалізований та структурований перелік сервісів та послуг, які описані в установленому порядку та надаються визначеним користувачам;
- користувач – особа, яка в установленому в системі Міністерства оборони України порядку отримує доступ до визначених сервісів або послуг;
- невідомі інциденти – інциденти, що зустрічаються вперше та не мають інформації щодо їх вирішення у базі знань і вирішення яких може потребувати залучення висококваліфікованих технічних фахівців та додаткових ресурсів;
- підрозділ інформаційно-комунікаційних систем – інформаційно- комунікаційний (телекомунікаційний) вузол або організаційна структура, що забезпечує технічну підтримку визначених ІКС та надання сервісів та послуг користувачам визначених військово організаційних структур;
- подія (en. Event) – будь-яка зміна стану функціонування сервісу, що генерується (виявляється) засобами автоматичного моніторингу або виявляється фахівцями служби технічної підтримки з використанням інших засобів діагностики та контролю;
- практики управління сервісами ІКС (далі – Практики управління) – комплекс заходів, спрямованих на отримання результату або досягнення цілей визначених процесів технічної підтримки;
- проблема (en. Problem) – невідома або відома причина припинення функціонування сервісу або неналежного/нестандартного його функціонування, яка може бути наслідком одного або декількох інцидентів;
- послуга – дія (діяльність), що спрямована на забезпечення потреби користувача або спільноти користувачів;
- рівень обслуговування (en. Service-level agreement) – кількісна або якісна характеристика сервісу або послуги, що дозволяє забезпечити вимірювання його якості або рівня обслуговування (далі – SLA);
- розпорядник ІКС – структурний підрозділ Міноборони, Генерального штабу Збройних Сил України, орган військового управління, військова частина (установа), якій власник ІКС за дорученням або наказом надав право розпоряджатися ІКС;
- сервіс ІКС (далі – сервіс) – спроможність ІКС забезпечити надання визначених функцій користувачу або спільноті користувачів;
- служба технічної підтримки – організаційна структура, що об’єднує декілька організаційно штатних структур та/або підрозділів цих структур і виконує завдання щодо забезпечення технічної підтримки;
- технічна підтримка – комплекс організаційних та технічних заходів та засобів, спрямованих на забезпечення функціонування ІКС, контролю (моніторингу) стану їх роботи, постійну готовність відповідних сервісів та надання або припинення доступу користувачам до них, ведення і аналізу бази знань, та здійснення підтримки користувачів, сервісів та послуг, а також вирішення інших технічних завдань.
Інші терміни у цьому Порядку вживаються у значеннях, визначених в законах України.
2. Організація технічної підтримки в системі Міноборони
2.1. Організація заходів технічної підтримки в системі Міноборони покладається на Головне управління зв’язку та кібербезпеки Генерального штабу Збройних Сил України (далі – відповідальний за організацію заходів технічної підтримки).
Відповідального за забезпечення функціонування технічної підтримки в системі Міноборони визначає Генеральний штаб Збройних Сил України (далі – відповідальний за виконання заходів технічної підтримки).
З метою виконання заходів з забезпечення функціонування технічної підтримки в системі Міноборони розгортається служба технічної підтримки.
Порядок розгортання та функціонування служби технічної підтримки визначається відповідальним за організацію заходів технічної підтримки.
Організація заходів зі створення служби технічної підтримки та подальше керівництво відповідною службою покладається на відповідального за виконання заходів технічної підтримки.
Підрозділи інформаційно-комунікаційних систем Міноборони у питаннях функціонування технічної підтримки та організації взаємодії керуються цим Порядком та порядком, який визначається відповідальним за організацію заходів технічної підтримки.
З метою організації якісного управління процесами технічної підтримки в системі Міноборони створюються три рівні служби технічної підтримки (далі – лінії технічної підтримки). За рішенням відповідального за організацію заходів технічної підтримки можуть створюватись додаткові лінії технічної підтримки.
Підрозділи інформаційно-комунікаційних систем Міноборони створюють та забезпечують функціонування першої, другої, третьої, та інших ліній технічної підтримки, якщо таке визначено порядком функціонування відповідної ІКС, з урахуванням положень цього Порядку.
Структура організації функціонування технічної підтримки в системі Міноборони наведена в додатку 1.
2.2. Перша лінія технічної підтримки забезпечує єдину точку контакту для звернень користувачів, з метою отримання допомоги у вигляді технічної та/або інформаційно-довідкової допомоги, та вирішення типових (внесених до бази знань) інцидентів та проблем, а у разі неможливості їх вирішення ескалації таких інцидентів та проблем до другої (в окремих випадках до третьої та інших) лінії технічної підтримки.
Перша лінія технічної підтримки забезпечує супроводження процесів технічної підтримки, від моменту надходження звернень користувачів і до їх закриття у спосіб, передбачений цим Порядком.
Відповідальними за організацію заходів щодо створення та забезпечення функціонування першої лінії технічної підтримки є відповідальний за організацію заходів технічної підтримки.
2.3. Друга лінія технічної підтримки забезпечує технічну підтримку (забезпечує функціонування) визначених ІКС, дослідження, діагностику та вирішення інцидентів та проблем, що отримані засобами автоматичного моніторингу подій ІТ-інфраструктури та ІКС (далі – засоби автоматизованого моніторингу) або надійшли з першої лінії технічної підтримки, і за необхідності ескалації їх до третьої та інших ліній технічної підтримки.
Відповідальними за організацію заходів щодо створення та забезпечення функціонування другої лінії технічної підтримки є відповідальний за організацію заходів технічної підтримки.
Відповідальним за організацію заходів щодо створення та забезпечення функціонування другої лінії технічної підтримки в Міноборони є Управління інформаційних технологій.
Відповідальними за виконання заходів другої лінії технічної підтримки в підрозділах інформаційно-комунікаційних систем, які є відповідальними за функціонування визначених ІКС та забезпечують надання сервісів та послуг користувачам таких ІКС, є відповідні керівники (командири, начальники) та розпорядники таких ІКС.
2.4. Третя лінія технічної підтримки забезпечує дослідження, діагностику та вирішення складних інцидентів та проблем, що надходять від другої (в окремих випадках від першої) лінії технічної підтримки, та потребують залучення (комунікацію) висококваліфікованих фахівців, зовнішніх постачальників та/або розробників (програмного забезпечення, обладнання, ІКС тощо).
За результатами вирішення інцидентів та проблем другою або третьою лініями технічної підтримки можуть ініціюватися (вноситись) функціональні зміни до окремих ІКС (складових ІКС) або організаційні зміни до порядків функціонування таких ІКС.
Організація заходів зі створення та забезпечення функціонування третьої лінії технічної підтримки в підрозділах інформаційно-комунікаційних систем покладається на керівників (командирів, начальників) відповідних підрозділів.
Виконавцями заходів третьої лінії технічної підтримки є підрозділи інформаційно-комунікаційних систем та військові організаційні структури, що є розробниками, розпорядниками, відповідальними за супроводження та розвиток відповідних ІКС, а також зовнішні розробники і надавачі послуг.
Порядок організації взаємодії другої лінії технічної підтримки з виконавцями третьої лінії технічної підтримки визначається розпорядниками, відповідальними за супроводження та розвиток відповідних ІКС для кожної ІКС окремо при розробці порядків їх функціонування.
2.5. Для забезпечення ефективного управління та автоматизації процесів технічної підтримки і організації взаємодії першої лінії технічної підтримки з підрозділами інформаційно-комунікаційних систем, що забезпечують другу лінію технічної підтримки, впроваджуються засоби автоматизації процесів технічної підтримки (далі – ІКС “Сервіс технічної підтримки”).
Відповідальний за створення, впровадження та супроводження ІКС “Сервіс технічної підтримки” в системі Міноборони є Управління інформаційних технологій.
Організація заходів щодо розгортання ІКС “Сервіс технічної підтримки” в Збройних Силах України покладається на відповідального за організацію заходів технічної підтримки.
База знань створюється та функціонує як складова ІКС “Сервіс технічної підтримки” відповідно до Практики управління знаннями, наведеної в додатку 10.
2.6. Перелік практик управління, спрямованих на впровадження в системі Міноборони процесів технічної підтримки, наведено в додатку 2.
2.7. Розподіл відповідальності при впровадженні служби технічної підтримки:
1) відповідальний за організацію заходів технічної підтримки:
• визначає порядок розгортання та функціонування служби технічної підтримки;
• визначає перелік сервісів та послуг Каталогу послуг;
• встановлює форму подання переліків сервісів та послуг Каталогу послуг, зразок якої наведено в додатку 8;
• визначає перелік підрозділів інформаційно-комунікаційних систем, що залучаються до організації служби технічної підтримки;
• визначає розподіл користувачів (посадових та службових осіб в системі Міноборони) за категоріями пріоритетів щодо надання технічної підтримки;
• визначає перелік шляхів та порядок подачі звернень до служби технічної підтримки;
2) відповідальний за виконання заходів технічної підтримки:
• організовує та забезпечує виконання заходів зі створення служби технічної підтримки;
• розробляє процеси (процедури) забезпечення функціонування та взаємодії ліній служби технічної підтримки;
• опрацьовує (узагальнює) переліки сервісів та послуг підрозділів інформаційно-комунікаційних систем та створює і управляє Каталогом послуг;
• визначає перелік категорій пріоритетів виконання звернень користувачів та вирішення інцидентів або проблем;
• організовує розробку та оновлення (актуалізацію) технічної та інформаційно-довідкової документації щодо забезпечення функціонування сервісів визначених ІКС та порядку надання послуг користувачам;
• надає пропозицій відповідальному за організацію заходів технічної підтримки з розгортання ІКС “Сервіс технічної підтримки”;
• організовує та забезпечує наповнення та актуалізацію бази знань;
• організовує навчання фахівців технічної підтримки;
3) відповідальний за забезпечення функціонування служби технічної підтримки:
• забезпечує розгортання першої лінії служби технічної підтримки;
• забезпечує створення шляхів для звернень користувачів до служби технічної підтримки;
• організовує розробку інструкцій (процедур) та інформаційно-довідкових матеріалів щодо забезпечення функціонування сервісів визначених ІКС, узгодження та координація надання сервісів та послуг;
• забезпечує розгортання ІКС “Сервіс технічної підтримки”;
• забезпечує навчання фахівців служби технічної підтримки;
4) розпорядники ІКС:
• розробляють та оновлюють (актуалізують) технічну та інформаційно- довідкову документації щодо забезпечення функціонування сервісів відповідних ІКС та вносять її до бази знань;
• розробляють (актуалізують) порядки (правила) функціонування та використання сервісів відповідних ІКС (за необхідності);
• встановлюють порядки (правила) надання доступу користувачам до сервісів відповідних ІКС (за необхідності);
• організовують навчання фахівців технічної підтримки відповідних ІКС;
• забезпечують захист інформації в ІКС;
5) керівники (командири, начальники) підрозділів інформаційно- комунікаційних систем, що забезпечують другу лінію технічної підтримки:
• організовують створення переліків сервісів та послуг підрозділів інформаційно-комунікаційних систем за формою, визначеною відповідальним за організацію заходів технічної підтримки;
• розробляють SLA для кожного сервісу та послуги, що забезпечує підпорядкований їм підрозділ інформаційно-комунікаційних систем та затверджують (погоджують) їх у начальників зв’язку військових організаційних структур, яким вони підпорядковуються;
• організовують взаємодію підпорядкованого підрозділу з першою лінією служби технічної підтримки;
• організовують розгортання засобів автоматизованого контролю (моніторингу) за станом функціонування визначених сервісів;
• організовують розробку, оновлення (актуалізацію) та внесення до бази знань технічної та інформаційно-довідкової документації щодо забезпечення функціонування сервісів визначених ІКС та порядки надання послуг.
У підрозділах інформаційно-комунікаційних систем Міноборони керівники (командири, начальники) відповідних підрозділів забезпечують розробку SLA для кожного сервісу та послуги, що забезпечує підпорядкований їм підрозділ, та затверджують його своїм рішенням.
Розробка та управління SLA здійснюється відповідно до Практики управління рівнем сервісу, що наведена в додатку 9;
6) відповідальні за супроводження та розвиток ІКС, розробники ІКС визначають заходи технічної підтримки третьої лінії для сервісів відповідних ІКС.
3. Організація та забезпечення функціонування першої лінії служби технічної підтримки
3.1. До завдань першої лінії технічної підтримки відносяться:
– прийом та аналіз звернень від користувачів;
– верифікація користувачів;
– моніторинг стану функціонування визначених сервісів та отримання інформації про події;
– реєстрація звернень;
– класифікація звернень;
– визначення пріоритетів вирішення звернень;
– вирішення (надання допомоги з вирішення користувачам) типових інцидентів відповідно до існуючої бази знань (інструкції, довідників тощо);
– надання інформаційно-довідкової допомоги;
– контроль за станом виконання звернень користувачів;
– інформування користувачів про стан опрацювання їх звернень;
– ескалація (перенаправлення) інцидентів та проблем до другої (в окремих випадках до третьої та інших) лінії технічної підтримки;
– інформування користувачів про зміни у якості та перервах надання сервісів;
– управління зверненнями, інцидентами та проблемами (від початку надходження звернення від користувача і до закриття);
– комунікація з фахівцями другого рівня (за необхідності третього рівня) служби технічної підтримки з питань виконання звернень;
– наповнення та актуалізація інформації бази знань за результатами виконання звернень;
– закриття інцидентів та проблем у спосіб, передбачений цим Порядком.
Перелік завдань першої лінії технічної підтримки може бути уточнений відповідальним за організацію заходів технічної підтримки.
3.2. Для забезпечення постійного та безперервного доступу користувачів до служби технічної підтримки відповідальний за організацію заходів технічної підтримки визначає шляхи (не менше 2-х) подачі звернень (засоби відкритого та/або захищеного телефонного зв’язку, ІКС “Сервіс технічної підтримки”, засоби електронної пошти, інші наявні засоби).
Перша лінія технічної підтримки повинна забезпечувати:
– визначення абонентського номера користувача, що звернувся;
– утримання користувача на лінії, без розриву з’єднання;
– переключення користувача між операторами, без розриву з’єднання.
3.3. Управління зверненнями користувачів до служби технічної підтримки здійснюється відповідно до Практики управління зверненнями, наведеної в додатку 3.
3.4. Заборонено виконувати звернення від неверифікованих користувачів та таких, що надходять не встановленим порядком.
3.5. У разі неможливості вирішити звернення користувачів, які були класифіковані як інциденти (відсутності інформації щодо вирішення в базі знань) служба технічної підтримки першої лінії ескалює (перенаправляє) запит до фахівців другої (в окремих випадках третьої та інших) лінії служби технічної підтримки.
Практика управління інцидентами наведена в додатку 4.
4. Організація та забезпечення функціонування другої лінії служби технічної підтримки
4.1. До завдань другої лінії служби технічної підтримки відносяться:
• управління (адміністрування) інфраструктурою, що забезпечує функціонування визначених ІКС;
• забезпечення функціонування сервісів визначених ІКС;
• управління (адміністрування) сервісами визначених ІКС;
• отримання запитів на вирішення інцидентів та проблем від першої лінії технічної підтримки;
• вирішення інцидентів та проблем з використанням бази знань та/або дослідження, діагностика та вирішення невідомих інцидентів та проблем;
• ескалація запитів до третьої лінії служби технічної підтримки;
• ініціювання пропозиції щодо внесення змін (модернізації) відповідних ІКС до розпорядників або відповідальних за супроводження ІКС;
• контроль (моніторинг) за станом та якістю функціонування сервісів (визначених ІКС) та аналіз події з метою завчасного запобігання виникненню інцидентів та проблем;
• проведення ремонтно-відновлювальних робіт та тестування сервісів;
• інформування першої лінії служби технічної підтримки про зміни у якості та перервах надання сервісу;
• наповнення та актуалізація інформації бази знань за результатами вирішення інцидентів та проблем;
• супроводження інцидентів та проблем від моменту надходження запиту та актуалізація статусу виконання інцидентів та проблем відповідно до встановленого SLA.
Перелік завдань другої лінії технічної підтримки може бути уточнений відповідальним за організацію заходів технічної підтримки.
4.2. Для виконання заходів другої лінії технічної підтримки у підрозділах інформаційно-комунікаційних систем організовується взаємодія з першою лінією служби технічної підтримки.
Організаційна структура, порядок функціонування та режим роботи підрозділу технічної підтримки в підрозділі інформаційно-комунікаційних систем (далі – підрозділ технічної підтримки) визначаються керівником (командиром, начальником) відповідного підрозділу і повинні враховувати:
- покладені на підрозділ інформаційно-комунікаційних систем завдання;
- кількість та особливості функціонування сервісів, що забезпечує підрозділ інформаційно-комунікаційних систем;
- кількість та особливості функціонування ІКС, що забезпечуються технічною підтримкою підрозділу інформаційно-комунікаційних систем;
- кількість користувачів, що перебувають на відповідному забезпеченні;
- режим підтримки та надання відповідних сервісів та послуг (робочий час, цілодобово, на вимогу), який має забезпечувати підрозділ інформаційно- комунікаційних систем.
Для взаємодії та координації підрозділу технічної підтримки з службою технічної підтримки використовується ІКС “Сервіс технічної підтримки”.
Функція підрозділу технічної підтримки може покладатися на відповідного чергового підрозділу інформаційно-комунікаційних систем.
Відповідальні за виконання заходів другої лінії служби технічної підтримки зазначаються для кожного сервісу та послуги під час створення Каталогу послуг та уточняються відповідно до Практики управління Каталогом послуг (додаток 5).
4.3. Для запобігання виникненню інцидентів і проблем та своєчасного вжиття заходів щодо запобігання їх виникненню розгортаються засоби (системи) автоматизованого контролю (моніторингу).
Підрозділ технічної підтримки повинен мати постійний доступ до інформації засобів автоматизованого контролю (моніторингу) або мати дублюючий комплект відповідних засобів.
Для забезпечення функціонування важливих сервісів або забезпечення технічної підтримки користувачів, втрата якими доступу до визначених сервісів неприпустима, в підрозділі інформаційно-комунікаційних систем організовуються додаткові заходи примусового контролю якості надання визначених сервісів.
Процес управління подіями організовується незалежно від процесу управління зверненнями та обробляється відповідно до Практики моніторингу та управління подіями, яка наведена в додатку 6, і починається з моменту виявлення засобами автоматизованого контролю (моніторингу) або технічним персоналом подій, що можуть мати вплив на послуги і сервіси та призвести до зниження їх якості, або переривань в роботі.
Події, що можуть призвести до зниження якості або переривань в роботі визначених послуг або сервісів класифікуються як інциденти, реєструються в ІКС “Сервіс технічної підтримки” та обробляються відповідно до Практики управління інцидентами (додаток 4).
4.4. У разі отримання запиту від першої лінії технічної підтримки підрозділ технічної підтримки, перевіряє його наявність у Каталозі послуг та відповідність SLA, що забезпечує підрозділ, і здійснює заходи його вирішення відповідно до Практики управління інцидентами (додаток 4).
Будь-який невідомий інцидент після його вирішення має бути досліджений з метою з’ясування причини його виникнення та виявлення проблеми, що його спричинила. Практика управління проблемами наведена в додатку 7.
Заборонено виконувати звернення користувачів, що надходять не в установленому порядку.
5. Організація та забезпечення функціонування третьої лінії технічної підтримки
5.1. До завдань третьої лінії технічної підтримки відносяться:
- отримання запитів на вирішення (долучення до вирішення) інцидентів та проблем від другої (в окремих випадках першої) лінії технічної підтримки;
- організація навчання технічних фахівців, що забезпечують підтримку та супроводження визначених ІКС (за потреби);
- внесення змін до порядку (правил) функціонування та використання сервісів відповідних ІКС;
- внесення змін до порядку (правил) використання та надання доступу користувачам до визначених сервісів;
- ініціювання пропозиції щодо внесення змін (модернізації) відповідних ІКС до розпорядників або відповідальних за супроводження ІКС;
- забезпечення комунікації з розпорядниками ІКС, відповідальними за їх супроводження, зовнішніми постачальниками та розробниками (програмного забезпечення, обладнання тощо) щодо розвитку визначених ІКС.
Перелік завдань третьої лінії технічної підтримки може бути уточнений відповідальним за організацію заходів технічної підтримки.
5.2. Заходи третьої лінії служби технічної підтримки щодо забезпечення функціонування визначених ІКС плануються на етапі проведення їх дослідної експлуатації та мають бути визначені у порядку функціонування таких ІКС.
Керівники (командири, начальники) підрозділів інформаційно- комунікаційних систем, розпорядники ІКС, які є відповідальними за забезпечення функціонування відповідних ІКС, організовують заходи для забезпечення взаємодії з розробниками, розпорядниками, відповідальними за супроводження та розвиток таких ІКС, та зовнішніми надавачами послуг.
Відповідальні за виконання заходів технічної підтримки третьої лінії зазначаються для кожного сервісу та послуги під час створення Каталогу послуг та уточняються відповідно до Практики управління Каталогом послуг (додаток 5).
За результатами вирішення проблем, під час забезпечення функціонування визначених ІКС, з залученням третьої лінії технічної підтримки, військова організаційна структура, відповідальна за забезпечення її функціонування, ініціює пропозиції щодо внесення змін (модернізації) відповідних ІКС до її розпорядника.
| Тимчасово виконуючий обов’язки генерального директора Директорату цифрової трансформації у сфері оборони Міністерства оборони України старший лейтенант |
Артем Романюков |
Додаток 1
до Порядку організації в системі
Міністерства оборони України технічної
підтримки інформаційних (автоматизованих),
інформаційно-комунікаційних та електронних
комунікаційних систем, систем спеціального
зв’язку та користувачів таких систем (пункт 2.1)

Рис. 1. Структура організації функціонування технічної підтримки в системі Міністерства оборони України
Додаток 2
до Порядку організації в системі
Міністерства оборони України технічної
підтримки інформаційних (автоматизованих),
інформаційно-комунікаційних та електронних
комунікаційних систем, систем спеціального
зв’язку та користувачів таких систем (пункт 2.6)
Перелік практик управління
| № з/п | Найменування практик та процесів | |
| 1 | Практика управління інцидентами | Додаток 4 |
| 2 | Практика моніторингу та управління подіями | Додаток 6 |
| 3 | Практика управління проблемами | Додаток 7 |
| 4 | Практика управління Каталогом послуг | Додаток 5 |
| 5 | Практика управління рівнем сервісу | Додаток 9 |
| 6 | Практика управління зверненнями | Додаток 3 |
| 7 | Практика управління знаннями | Додаток 10 |
Додаток 3
до Порядку організації в системі
Міністерства оборони України технічної
підтримки інформаційних (автоматизованих),
інформаційно-комунікаційних та електронних
комунікаційних систем, систем спеціального
зв’язку та користувачів таких систем (пункт 3.3)
Практика
управління зверненнями
Практика управління зверненнями користувачів до служби технічної підтримки визначає механізми організації та забезпечення виконання запитів користувачів і починається з подачі користувачем запиту до першої лінії служби технічної підтримки.
Особливості організації та створення шляхів для звернень користувачів до служби технічної підтримки наведено у пункті 3.2 розділу 3 цього Порядку.
Звернення користувачів в залежності від виду запиту класифікуються на:
- запити на послугу (en. Service Requests) – запити від користувачів на отримання сервісів (послуг), що внесені до Каталогу послуг та забезпечуються відповідними постачальниками сервісів та послуг;
- запити на підтримку (en. Incident Requests) – запити від користувачів на отримання допомоги у вирішенні проблем, що впливають на роботу користувача або унеможливлюють (ускладнюють) використання відповідних сервісів (послуг);
- запити на зміну (en. Change Requests) – запити від користувачів на отримання змін до існуючих сервісів (послуг);
- запити на зворотній зв’язок (en. Feedback Requests) – запити від користувачів щодо відгуків про надані послуги.
Зазначений перелік може бути уточнений в процесі функціонування служби технічної підтримки.
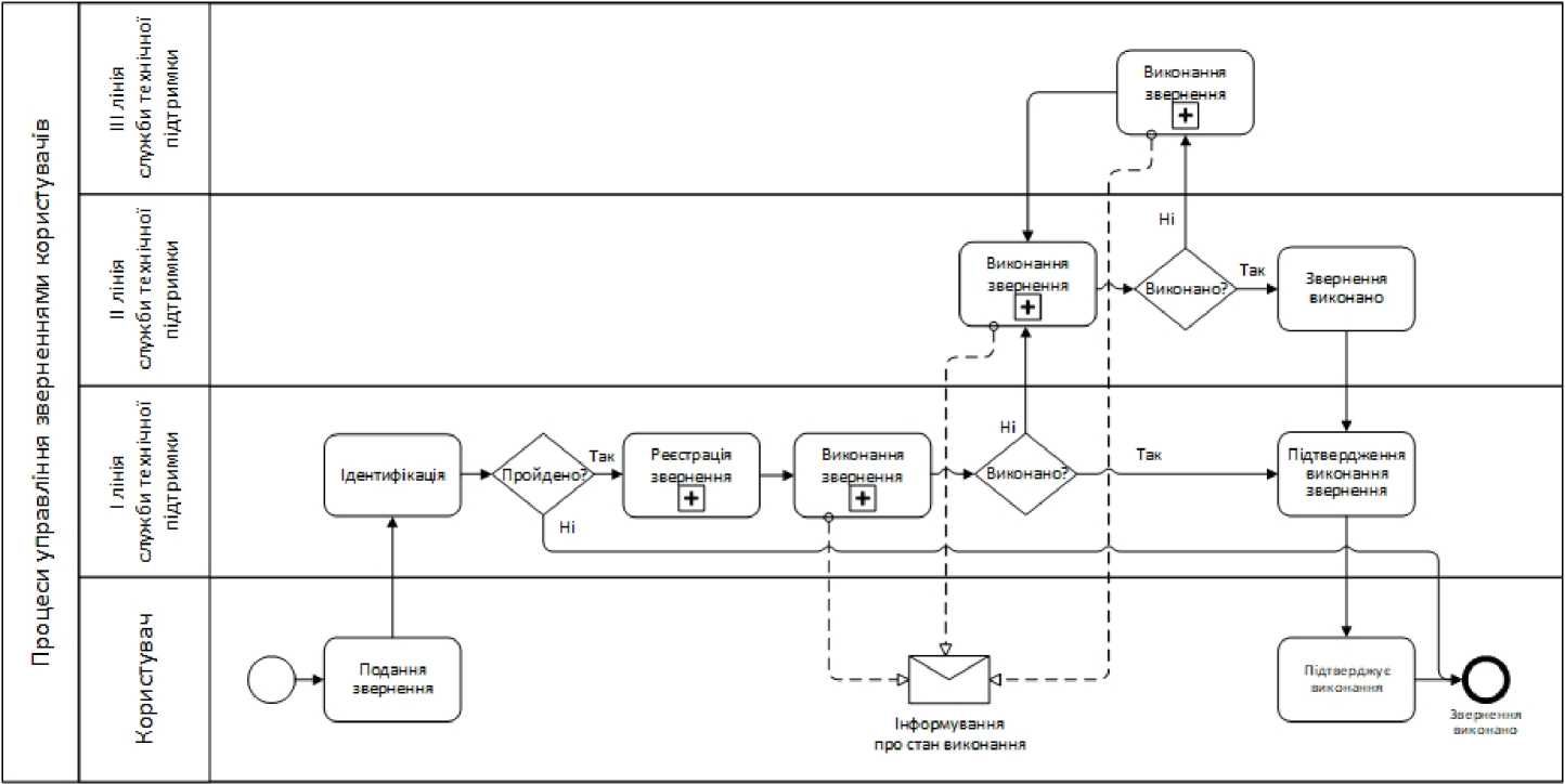
Практика управління зверненнями (Рис 2.) вимагає:
1) прийом звернення та верифікація користувача, який надав звернення, на належність його до системи Міноборони;
2) реєстрація звернення:
- класифікація звернення відповідно до виду запиту та Каталогу послуг (запити на послуг, що відсутні у загальному Каталозі послуг);надання зверненню пріоритету;
- повідомлення користувача про реєстраційний номер, що отримало його звернення, та приблизний час вирішення звернення (відповідно до SLA, зазначеного у Каталозі послуг для відповідної послуги);
3) виконання звернення:
• вирішення (надання допомоги з вирішення) типових звернень відповідно до існуючої бази знань;
• надання консультативної допомоги;
• ескалація (перенаправлення) запиту до другої лінії технічної підтримки;
4) виконання звернення на другій лінії служби технічної підтримки, а за необхідності ескалація та виконання звернення на третій лінії служби технічної підтримки;
створення завдання на виконання звернення (за необхідності);
розслідування, діагностика та виконання звернення;
5) контролю за станом виконання звернень (здійснюється постійно та залежить від наданого пріоритету та SLA);
6) підтвердження та закриття звернення
Порядок інформування користувачів про поточний стан (статус) виконання їх звернень визначається відповідальним за виконання заходів з забезпечення функціонування технічної підтримки.
Для якісного управління процесами звернень користувачів відповідальний за виконання заходів із забезпечення функціонування технічної підтримки організовує та забезпечує:
– планування заходів ефективного управління зверненнями;
– контроль за виконанням порядку виконання звернень;
– координацію дій першої та другої лінії служби технічної підтримки;
– щоквартальний аналіз та уточнення виконання SLA під час виконання звернень;
– розробку управлінської інформації (інструкції, планів, звітів);
– управління роботою служби технічної підтримки;
– моніторинг ефективності процесу управління зверненнями та внесення змін щодо його покращення та опрацювання пропозицій для ініціювання пропозицій щодо покращення служби технічної підтримки;
– забезпечення розгортання ІКС “Сервіс технічної підтримки”.
Закриття звернення здійснюється на першій лінії технічної підтримки, у такі способи:
– після його виконання та підтвердження про його виконання від користувача, що був його ініціатором;
– за неможливості виконати звернення через об’єктивні причини, про що повідомляється ініціатору звернення;
– за рішенням відповідального за забезпечення функціонування служби технічної підтримки;
– автоматично під час виконання звернення та неможливості контактувати із ініціатором звернення у визначений SLA час;
– на вимогу ініціатора звернення.
За результатами виконання звернень здійснюється уточнення відомостей щодо його опрацювання у базі знань.
Для здійснення контролю за станом виконання звернень користувачів (інформування користувачів про стан виконання їх звернень) встановлюються статуси, які змінюються в процесі їх виконання (на І та ІІ лініях служби технічної підтримки):
- відкрите (en. Open) – зареєстроване в установленому порядку звернення, яке ще не передано (призначено) на виконання;
- призначено (en. Assigned) – звернення було призначене виконавцю (виконавцям) для подальшого виконання;
- у роботі (en. In Progress) – прийнятий на виконання виконавцем (виконавцями) відповідної лінії служби технічної підтримки та виконується;
- в очікуванні (en. Waiting for Response) – виконання звернення тимчасово призупинено та очікує на додаткові дії з боку іншого учасника процесу;
- виконане (en. Resolved) – звернення виконане але не закрите в установленому порядку;
- закрито (en. Closed) -закрите звернення;
- відкладено (en. On Hold) – обробка звернення тимчасово призупинена через відсутність необхідних ресурсів або з іншої причини;
- відхилено (en. Rejected) – звернення відхилено, оскільки воно не входить до переліку сервісів (послуг) Каталогу послуг.
Визначений перелік статусів не є остаточним і може уточнюватись за рішенням відповідального за виконання заходів із забезпечення функціонування технічної підтримки.
Звернення, які отримали статус “відхилено” закриваються автоматично при отриманні відповідного статусу.
Порядок виконання та закриття звернень, які отримали статус “відкладено” визначається відповідальним за виконання заходів із забезпечення функціонування технічної підтримки, але не мають перевищувати 2 тижні.

Рис 2. Практика управління зверненнями
Додаток 4
до Порядку організації в системі Міністерства
оборони України технічної підтримки інформаційних
(автоматизованих), інформаційно-комунікаційних
та електронних комунікаційних систем,
систем спеціального зв’язку та користувачів таких систем
(пункти 3.5, 4.3, 4.4)
Практика
управління інцидентами
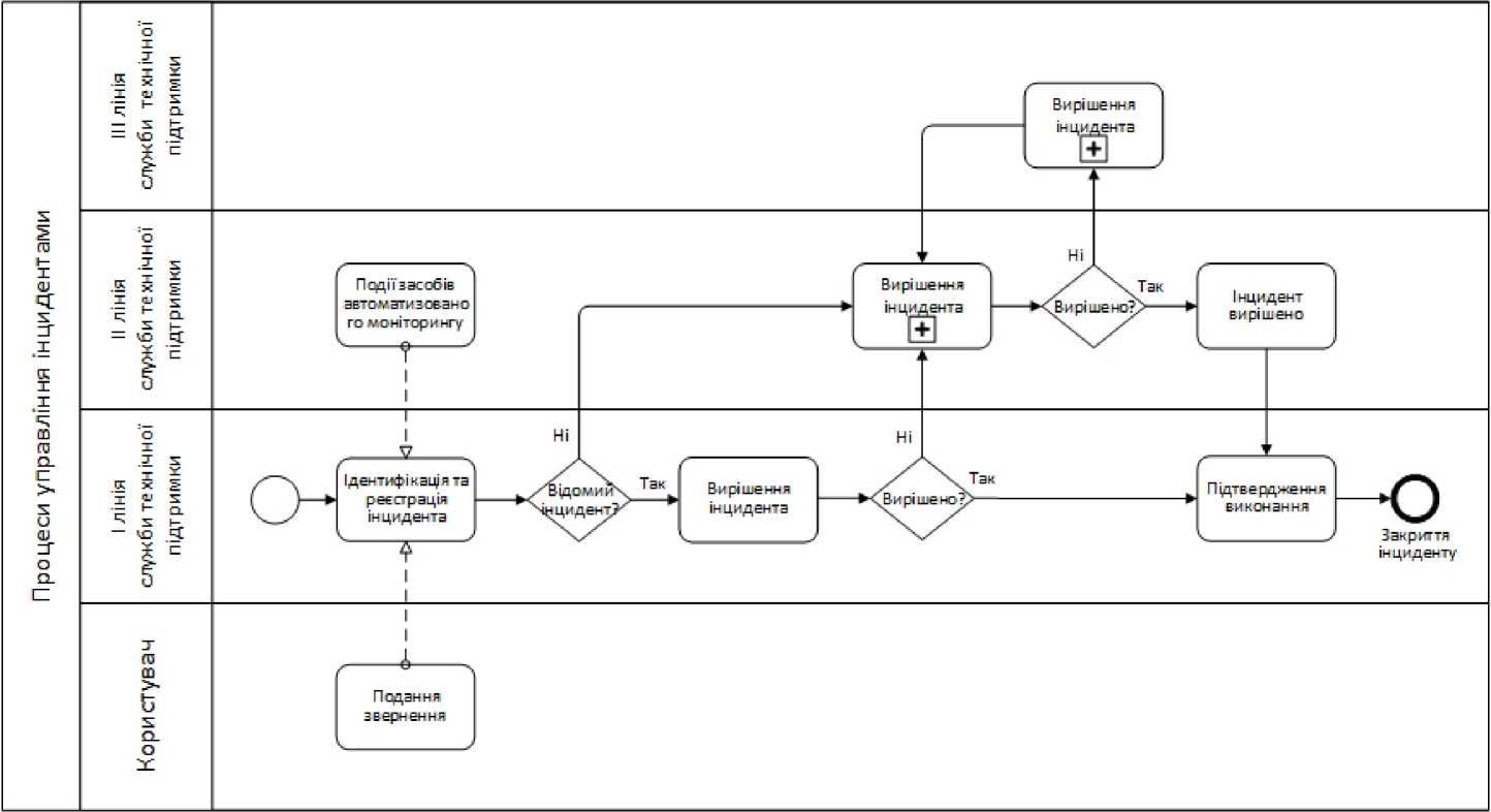
Практика управління інцидентами визначає механізми організації та забезпечення управління процесами вирішення інцидентів і починається з ідентифікації інцидентів.
Ідентифікація інцидентів здійснюється:
- в автоматичному режимі шляхом аналізу подій, які фіксуються засобами автоматизованого контролю (моніторингу) ІКС, що інтегровані з ІКС “Сервіс технічної підтримки” та вимагають негайної реакції з відновлення нормального функціонування сервісу (послуги);
- фахівцями служби технічної підтримки шляхом аналізу інформації з засобів автоматизованого контролю (моніторингу) ІКС, що не інтегровані з ІКС “Сервіс технічної підтримки”;
- фахівцями служби технічної підтримки при прийнятті звернень користувачів, які за результатами аналізу були віднесені до інцидентів.
При ідентифікації інцидентів шляхом аналізу звернень користувачів, з метою недопущення дублювання записів про однакові інциденти, обов’язково здійснюється перевірка на наявність в ІКС “Сервіс технічної підтримки” інформації про подібні інциденти або такі, що виникли у наслідок появи спільної проблеми.
Всі ідентифіковані інциденти обов’язково реєструється у відповідному програмному забезпеченні ІКС “Сервіс технічної підтримки”.
Призначення інцидентів до виконання здійснюється фахівцями першої або другої лінії служби технічної підтримки за результатами їх аналізу та ідентифікації.
Для ескалації інцидентів до другої лінії технічної підтримки розробляються правила (процедури), які встановлюють вимоги щодо додаткового опрацювання таких інцидентів та розширення відомостей щодо них.
При створенні та впровадженні ІКС “Сервіс технічної підтримки” необхідно передбачити можливість розширення відомостей щодо інцидентів, які ескалюються до другої лінії технічної підтримки, та заборону їх ескалації без внесення відповідних відомостей.
На першій лінії служби технічної підтримки вирішуються відомі інциденти, які визначені для вирішення на першій лінії служби технічної підтримки.
На другій лінії служби технічної підтримки вирішуються відомі інциденти, які визначені для вирішення на другій лінії служби технічної підтримки та невідомі інциденти.
При вирішенні інцидентів перевага надається пошуку якнайшвидших шляхів їх вирішення, а дослідження причин їх виникнення здійснюється в робочому порядку після відновлення належного (достатнього) рівня функціонування сервісу (послуги).
При неможливості швидкого вирішення інцидента проводиться аналіз та дослідження подібних інцидентів, виявлення закономірностей їх появи та пошук причини (проблеми), що спричинила їх виникнення.
Вирішення проблем здійснюється відповідно до Практики управління проблемами (додаток 6).
Для вирішення складних інцидентів та/або здійснення заходів з виявлення проблеми, що спричинила такі інциденти, створюються завдання, що складається з кількох задач, які вирішуються фахівцями різних функціональних напрямів окремо. Створення завдань на вирішення складних інцидентів покладається на другу лінію служби технічної підтримки у порядку, що визначається керівником (командиром, начальником) підрозділу інформаційно- комунікаційних систем, який є відповідальним за вирішення таких інцидентів.
За результатами вирішення невідомих інцидентів проводиться аналіз та дослідження подібних інцидентів, виявлення закономірностей їх появи та пошук причини (проблеми), що спричинила їх виникнення.
Після вирішення невідомих інцидентів, інформація щодо їх вирішення, заноситься до бази знань фахівцями другої лінії служби технічної підтримки.
Після проведення аналізу та досліджень здійснюється розробка процедур (інструкцій) щодо вирішення таких інцидентів, які вносяться до бази знань. За необхідності до розробки процедур (інструкцій) по вирішенню інцидентів та проблем долучаються фахівці третьої лінії підтримки.
Третя лінія служби технічної підтримки залучається для вирішення інцидентів за запитом від другої лінії служби технічної підтримки або до інцидентів, які визначені для вирішення на третій лінії технічної підтримки порядком функціонування відповідних ІКС.
Практика управління інцидентами (Рис 3) складається з процесів:
1) ідентифікація;
2) реєстрація інцидента:
– класифікація інцидента;
– надання пріоритету інциденту;
– визначення виконавця на вирішення інцидента;
3) вирішення інцидента:
– вирішення інцидента на першій лінії служби технічної підтримки;
– ескалація інцидента на другу лінію служби технічної підтримки; створення завдання на вирішення інцидента (за необхідності);
– розслідування, діагностика та вирішення інцидента;
– дослідження, аналіз та пошук проблеми (за необхідності);
– вирішення проблеми (практика управління проблемами);
– ескалація вирішення інцидента або проблеми, що його спричинила до третьої лінії служби технічної підтримки;
– інцидент вирішено;
4) закриття інцидента;
5) внесення інформації про інцидент до бази знань.
Інциденти класифікуються за категоріями:
– технічні інциденти – пов’язані з несправностями роботи обладнання (серверного, комунікаційного, користувацького тощо), програмного забезпечення, мережі тощо;
– інциденти програмного забезпечення – пов’язані з помилками, що виникають під час функціонування програмного забезпеченням, зловмисний код, віруси тощо;
– безпекові інциденти – пов’язані з порушеннями безпеки інформації;
– користувацькі інциденти – пов’язані з неправильними діями користувачів або технічних фахівців тощо;
– інциденти зі звернень користувачів – інциденти, які виникають на вимогу користувачів (запити на підтримку).
Визначений перелік категорій може бути уточнений відповідальним за забезпечення функціонування служби технічної підтримки.
Для забезпечення якісного управління процесом вирішення інцидентів керівник (командир, начальник) відповідного підрозділу інформаційно- комунікаційних систем організовує та забезпечує:
– контроль вирішення інцидентів;
– координацію дій другої, третьої та інших лінії служби технічної підтримки; щоквартальний аналіз та уточнення SLA вирішення інцидентів;
– розробку управлінської інформації (інструкції, планів, звітів);
– моніторинг ефективності управління процесами вирішення інцидентів і внесення змін (опрацювання пропозицій) щодо покращення функціонування служби технічної підтримки.

Рис 3. Практика управління інцидентами (варіант)
Додаток 5
до Порядку організації в системі Міністерства
оборони України технічної підтримки інформаційних
(автоматизованих), інформаційно-комунікаційних
та електронних комунікаційних систем, систем
спеціального зв’язку та користувачів таких систем
(пункти 4.2, 5.2)
Практика
управління Каталогом послуг
Завдання щодо створення Каталогу послуг покладається на відповідального за виконання заходів технічної підтримки.
Класифікацію та каталогізацію сервісів та послуг Каталогу послуг та форму їх подання розробляє та затверджує відповідальний за організацію заходів технічної підтримки з урахуванням стандартів та підходів прийнятих в НАТО.
Каталог послуг повинен містити актуальну інформацію про:
– сервіси та послуги, що надаються користувачам відповідними підрозділами інформаційно-комунікаційних систем;
– сервіси та послуги визначених ІКС;
– постачальників відповідних сервісів та послуг;
– організаційні структури, що забезпечують технічну підтримку на першій, другій, третій (інших) лініях служби технічної підтримки для кожного сервісу та послуги;
– SLA сервісів та послуг;
– інша інформація.
Для початкового створення Каталогу послуг відповідальний за організацію заходів технічної підтримки визначає перелік підрозділів інформаційно- комунікаційних систем, що залучаються до організації технічної підтримки в системі Міноборони (далі – постачальники сервісів та послуг).
Відповідальний за організацію заходів технічної підтримки встановлює порядок подання та погодження постачальниками сервісів та послуг переліків відповідних сервісів та послуг (далі – Переліків), а також особливості обліку, звітування та здійснення заходів з підтримання Каталогу послуг в актуальному стані.
Відповідальний за виконання заходів технічної підтримки організовує заходи щодо отримання та узагальнення відповідних Переліків від постачальників сервісів та послуг за встановленою формою.
Постачальники сервісів та послуг формують відповідні Переліки та подають в установленому порядку на погодження, за результатами якого здійснюють внесення відповідних даних до Каталогу послуг в ІКС “Сервіс технічної підтримки”.
Відповідальний за виконання заходів технічної підтримки організовує опрацювання Переліків та подає на затвердження узагальнений Каталог послуг.
Постачальники сервісів та послуг є відповідальними за підтримання в актуальному стані Переліків, технічну підтримку яких вони забезпечують.
Відповідальний за забезпечення функціонування служби технічної підтримки має право вносити зміни до Переліків постачальників сервісів та послуг за їх згодою.
Черговість виконання звернень користувачів та вирішення інцидентів або проблем визначається відповідно до категорії пріоритетів: позачергово, у першу чергу, у другу чергу, у загальну чергу.
Звернення, інциденти та проблеми, які належать до категорії “ПОЗАЧЕРГОВО” виконуються (вирішуються) негайно після реєстрації у програмному забезпеченні ІКС “Сервіс технічної підтримки”.
Звернення, інциденти та проблеми, які належать до категорії “У ПЕРШУ ЧЕРГУ” виконуються (вирішуються) негайно після реєстрації у програмному забезпеченні ІКС “Сервіс технічної підтримки”, але після звернень, інцидентів та проблем категорії “ПОЗАЧЕРГОВО”.
Звернення, інциденти та проблеми, які належать до категорії “У ДРУГУ ЧЕРГУ”, виконуються (вирішуються) негайно після реєстрації у програмному забезпеченні ІКС “Сервіс технічної підтримки”, але після звернень, інцидентів та проблем категорії “ПОЗАЧЕРГОВО” та “У ПЕРШУ ЧЕРГУ”.
Звернення, інциденти та проблеми, які належать до категорії “У ЗАГАЛЬНУ ЧЕРГУ”, виконуються (вирішуються) у порядку реєстрації у програмному забезпеченні ІКС “Сервіс технічної підтримки”, після звернень, інцидентів та проблем категорії “ПОЗАЧЕРГОВО”, “У ПЕРШУ ЧЕРГУ” та “У ДРУГУ ЧЕРГУ”, але у терміни, що не перевищують SLA для визначеного сервісу або послуги.
Визначений перелік категорій пріоритетів не є остаточним і може бути уточнений відповідальним за забезпечення функціонування служби технічної підтримки.
Відповідальний за виконання заходів технічної підтримки визначає:
- перелік категорій пріоритетів виконання звернень користувачів та вирішення інцидентів або проблем;
- розподіл користувачів (посадових осіб в системі Міноборони) за категоріями пріоритетів при наданні технічної підтримки.
Постачальники сервісів та послуг, які беруть участь у формуванні Каталогу послуг, визначають SLA для кожного сервісу та послуги з урахуванням категорій пріоритетів. Практика управління рівнем сервісу наведена в додатку 9.
Додаток 6
до Порядку організації в системі
Міністерства оборони України технічної
підтримки інформаційних (автоматизованих),
інформаційно-комунікаційних та електронних
комунікаційних систем, систем спеціального зв’язку
та користувачів таких систем (пункт 4.3)
Практика
моніторингу та управління подіями
Практика моніторингу та управління подіями визначає механізми організації та забезпечення моніторингу стану функціонування сервісів ІКС (окремих ІКС та ІТ інфраструктури) та управління подіями, що генеруються (виявляються) відповідними засобами автоматичного моніторингу або виявляються фахівцями служби технічної підтримки з використанням інших засобів діагностики та контролю.
Засоби автоматичного моніторингу розгортаються у підрозділах інформаційно-комунікаційних систем, що забезпечують функціонування відповідних сервісів ІКС, окремих ІКС та ІТ інфраструктури (центрів обробки даних) і залежать від таких факторів:
- Завдань, що ставляться перед відповідною службою технічної підтримки підрозділу інформаційно-комунікаційних систем;
- кількості сервісів ІКС, окремих ІКС та розмаїття ІТ інфраструктури, що потребує моніторингу;
- важливості та критичності сервісів ІКС, що забезпечуються інформаційно- телекомунікаційним вузлом;
- технологічної сумісності засобів автоматичного моніторингу з відповідними ІКС та ІТ інфраструктурою, що забезпечує їх функціонування;
- вимог до безпеки, що висуваються ІКС та інформації, що в них обробляється;
- фінансової доцільності та обґрунтованості;
- компетенції та кваліфікації фахівців підрозділу інформаційно- комунікаційних систем.
Всі засоби автоматичного моніторингу мають бути інтегровані з ІКС “Сервіс технічної підтримки” та забезпечувати можливість автоматичного виявлення інцидентів та проблем, що виникають під час функціонування відповідних сервісів та/або ІКС.
Відповідальні за створення та впровадження ІКС зобов’язані забезпечити інтеграцію відповідних ІКС з ІКС “Сервіс технічної підтримки”.
Підрозділи технічної підтримки повинні мати постійний доступ до інформації засобів автоматизованого контролю (моніторингу) відповідного підрозділу інформаційно-телекомунікаційних систем та вживати негайних заходів для вирішення виявлених інцидентів та проблем.
Аналіз подій та виявлення інцидентів і проблем засобами автоматичного моніторингу окремих ІКС, що не інтегровані з ІКС “Сервіс технічної підтримки” забезпечують фахівці служби технічної підтримки. Відповідні інциденти та проблеми обов’язково реєструються в ІКС “Сервіс технічної підтримки” та обробляються відповідно до практик управління інцидентами та проблемами.
Практика моніторингу та управління подіями включають процеси:
- визначення та виявлення подій;
- збір та моніторинг подій;
- аналіз виявлених подій та дослідження зв’язків між ними та інцидентами;
- автоматичне реагування на події та подальше опрацювання відповідно до практик управління інцидентами та проблемами;
- звітність та аналіз результатів моніторингу і реагування на події та подальше вживання заходів щодо запобігання виникненню майбутніх подій, які можуть спричинити інциденти та проблеми.
Керівники (командири, начальники) підрозділів інформаційно- комунікаційних систем зобов’язані організувати та забезпечити виконання заходів по кожному з вищезазначених процесів.
Додаток 7
до Порядку організації в системі Міністерства
оборони України технічної підтримки інформаційних
(автоматизованих), інформаційно-комунікаційних
та електронних комунікаційних систем, систем
спеціального зв’язку та користувачів таких систем
(пункт 4.4)
Практика
управління проблемами
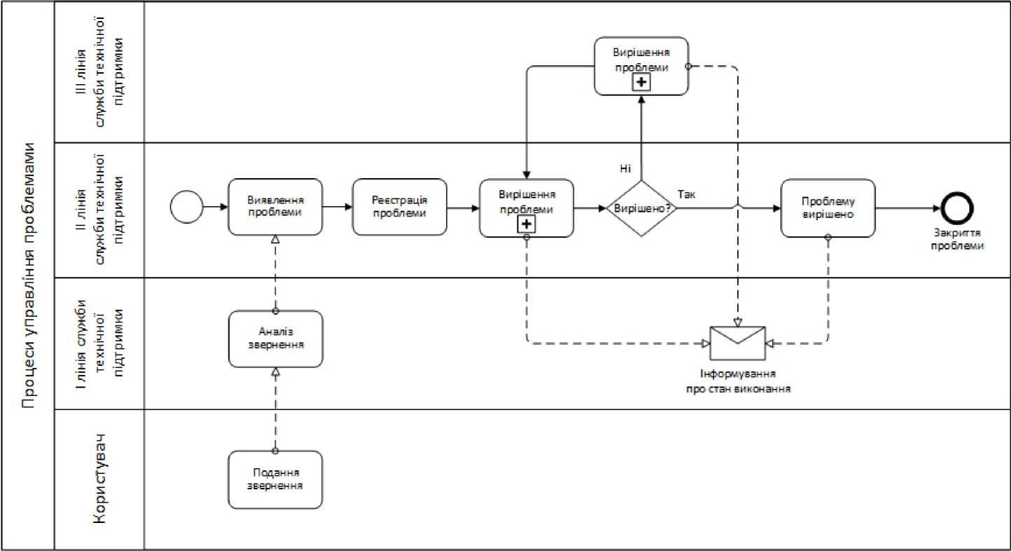
Практика управління проблемами визначає механізми організації та забезпечення управління процесами вирішення проблем та починається з процесу їх виявлення.
Виявлення проблем здійснюється:
- шляхом автоматичної фіксації подій, які фіксуються засобами автоматизованого контролю (моніторингу) окремих ІКС, що інтегровані з ІКС “Сервіс технічної підтримки” та вимагають негайного відновлення функціонування сервісу (послуги);
- фахівцями служби технічної підтримки шляхом аналізу інформації (подій) з засобів автоматизованого контролю (моніторингу) окремих ІКС, що не інтегровані з ІКС “Сервіс технічної підтримки”;
- фахівцями служби технічної підтримки під час розслідування та дослідження інцидентів.
Всі виявлені проблеми обов’язково реєструються в ІКС “Сервіс технічної підтримки”.
Виявлені проблеми вирішуються на другій лінії служби технічної підтримки з залученням, за необхідності, третьої лінії служби технічної підтримки.
Для вирішення проблем може створюватись завдання, що складається з декількох задач, які вирішуються фахівцями різних функціональних напрямів окремо. Створення завдань на вирішення проблем покладається на другу лінію служби технічної підтримки у порядку, що визначається керівником (командиром, начальником) підрозділу інформаційно-комунікаційних систем, який є відповідальним за їх вирішення.
Практика управління проблемами (Рис 4) складається з процесів:
1) виявлення проблеми;
2) реєстрації проблеми:
• класифікація проблеми;
• надання пріоритету проблемі;
• визначення виконавця на вирішення проблеми.
3) Вирішення проблеми:
• вирішення проблеми з використанням відомостей про помилку (інформації з бази знань);
• створення завдання на вирішення проблеми (за необхідності);
• діагностика причини, аналіз та дослідження інцидентів, що спричинили проблему;
• ескалація проблеми до третьої лінії технічної підтримки або залучення третьої лінії до її вирішення;
• розробка рішення по усуненню проблеми та причин, що її спричинили;
• впровадження рішення, перевірка його ефективності та вирішення проблеми;
4) закриття проблеми;
5) внесення відомостей (документування) про проблему до бази знань;
6) здійснення дій з ініціювання змін до порядку функціонування ІКС, ІТ інфраструктури, програмного та/або апаратного забезпечення, процесів щодо супроводження ІКС тощо.
За результатами вирішення проблеми до бази знань вносяться:
– загальні відомості про проблему;
– відомості про причину(и), що спричинила(и) виникнення проблеми;
– відомості про порядок вирішення проблеми (процедури (інструкції) щодо її вирішення);
– заходи щодо запобігання виникненню таких проблем.
За необхідності до розробки процедур (інструкцій) про порядок вирішення проблем або заходів щодо запобігання її виникненню долучаються фахівці третьої лінії служби технічної підтримки.
Третя лінія служби технічної підтримки залучається для вирішення проблем, відомості щодо вирішення яких відсутні у базі знань, за запитом від другої лінії служби технічної підтримки.

Рис 4. Практика управління проблемами (варіант)
Додаток 8
до Порядку організації в системі Міністерства
оборони України технічної підтримки інформаційних
(автоматизованих), інформаційно-комунікаційних
та електронних комунікаційних систем, систем
спеціального зв’язку та користувачів таких систем
(пункт 2.7)
ЗРАЗОК
Перелік сервісів та послуг, що забезпечує
____________________________________________________________________________________________________________________
(найменування військової організаційної структури/підрозділу)
| №
з/п |
Найменування ІКС/сервісу/послуги | Стислі відомості щодо сервісу (послуги) | Порядок надання сервісу (послуги) | 1 лінія технічної підтримки | 2 лінія технічної підтримки | 3 лінія технічної підтримки | SLA сервісу (послуги) за пріоритетами |
| 1 | СЗ Starlink – перелік послуг | ||||||
| 1.1 | Ідентифікація комплекту | ||||||
| 1.1.1 | КІТ номер комплекту | Надання номера комплекту | В телефонному режимі після верифікації користувача.
Надається цілодобово |
ЦТП, БП-421 (062 233-45) | ЦТП, БП-427 (062 233-46) | Найменування, контактна інформація | Пріоритет 1-го рівня: до 1 години;
Пріоритет 2-го рівня: до 2 годин |
| 1.2 | Поточний статус СЗ | Надання інформації щодо поточного статусу СЗ | В телефонному режимі після верифікації користувача.
Надається з 9.00 до 18.00 |
Від 1 до 3 діб | |||
| 2.1.1 | Моніторинг трафіку комплекту | Надання інформації щодо трафіку за період від 1 доби до 10 діб | За заявкою керівника установи. | ЦТП, БП-421 (062 233-45) | ЦТП, БП-427 (062 233-46) | Найменування, контактна інформація | Протягом 1 доби |
| 2 | ІКС “Джура” | ||||||
________________________________________________________________________________________________________________________
(посада, військове звання, підпис, ім’я та прізвище керівника (командира, начальника) військової організаційної структури/підрозділу)
________________ (дата)
Додаток 9
до Порядку організації в системі Міністерства
оборони України технічної підтримки інформаційних
(автоматизованих), інформаційно-комунікаційних
та електронних комунікаційних систем, систем
спеціального зв’язку та користувачів таких систем
(пункт 2.7)
Практика
управління рівнем сервісу
Практика управління рівнем сервісу встановлює механізми визначення рівнів сервісів та послуг та забезпечення дотримання SLA при наданні сервісів та послуг.
Постачальники сервісів та послуг визначають SLA для кожного сервісу та послуги.
SLA містить декілька (не менше одної) кількісних та/або якісних характеристик, що забезпечує виміряти (тривалість виконання послуги, час доступності послуги, швидкість відновлення сервісу або послуги, показники швидкості тощо) якість або рівень обслуговування при наданні відповідного сервісу або послуги.
SLA може стосуватися окремих сервісів та послуг або груп послуг.
Під час визначення SLA сервісів та послуг необхідно враховувати встановлені категорії пріоритетів при забезпеченні технічної підтримки.
Керівники (командири, начальники) військових організаційних структур, що є постачальниками сервісів та послуг щомісячно організовують заходів щодо проведення аналізу виконання SLA відповідних сервісів та послуг, та здійснюють їх уточнення за свою військову організаційну структуру.
Кожен випадок невиконання або недотримання SLA при виконанні звернень користувачів, вирішенні інцидентів та проблем аналізується. За результатами аналізу керівник (командир, начальник) підрозділу інформаційно- комунікаційних систем, що є постачальником відповідного сервісу або послуги вживає заходів для недопущення виникненню таких випадків.
Інформація про вжиті заходи по кожному випадку заноситься до ІКС “Сервіс технічної підтримки”.
Додаток 10
до Порядку організації в системі Міністерства
оборони України технічної підтримки інформаційних
(автоматизованих), інформаційно-комунікаційних
та електронних комунікаційних систем, систем
спеціального зв’язку та користувачів таких систем
(пункт 2.5)
Практика
управління знаннями
Практика управління знаннями визначає механізм організації бази знань та порядок збору, накопичення, аналізу та використання інформації, що утворюється під час організації та забезпечення технічної підтримки та вирішення інших технічних завдань.
База знань повинна забезпечувати:
– збір та накопичення інформації про події, звернення, інциденти та проблеми і процедури (інструкції) їх виконання та вирішення;
– структурований та легкий до сприйняття каталог інформації з засобами автоматичного пошуку інформації;
– можливість аналізу, узагальнення, формування звітів та аналітичних матеріалів з використанням накопиченої інформації;
– інструменти розмежування доступу до інформації залежно від прав доступу користувачів;
– постійне оновлення та актуалізацію інформації;
– безпеку та конфіденційність інформації;
– можливість інтеграції з іншими ІКС “Сервіс технічної підтримки” та базами знань різних ІКС ( за наявності таких).

